欢迎访问浙江宏润国际货运代理有限公司官方网站! 0577-88880002 

-
了解更多详细,请致电
+86-0577-88880002
跨境电商出口海外仓海关监管代码 9810与一般贸易海关监管代码0110的区别
-
发布日期:2023-12-08
浏览量: 字号:[ 大 中 小]
随着跨境电商的蓬勃发展,跨境电商出口海外仓(海关监管代码 9810,以下简称“9810”)业务也出现了相应的增长,但在实践中易与一般贸易(海关监管代码0110,以下简称 “0110”)出口产生混淆,导致海关贸易统计数据不准确、税务部门出口退税延滞或误退等情况的发生。本文将从其内在逻辑要素、相关部门的视角、案例分析、实践对策四个方面进行分析,尝试厘清产生问题的原因并探索相应对策。
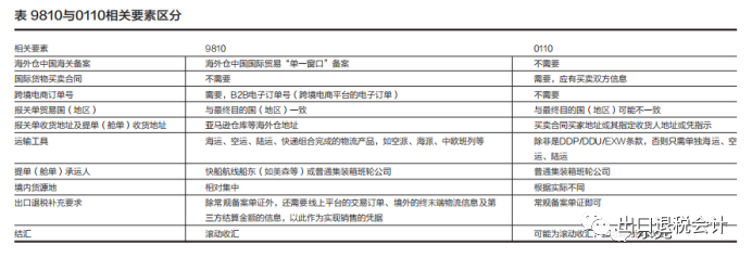
9810的内在逻辑要素
9810的解释为:“境内企业将出口货物通过跨境物流送达海外仓,通过跨境电商平台实现交易后从海外仓送达购买者,并根据海关要求传输相关电子数据。”从这段表述可以得出以下六个核心要素:第二是通过跨境物流出口,海运、空运、陆运或多式联运皆可。第三是送达海外仓。海外仓目前有三类:自建仓,即卖家自己建造(或租赁后自己运营)的海外仓库;平台仓,指依托平台建立的仓储配送物流体系;第三方海外仓(由第三方服务商建立),企业向第三方海外仓出口货物。第四是通过跨境电商平台实现交易,即基于跨境电商平台实现商品向国外消费者的售卖。第六是出口须根据中国海关要求传输相关电子数据,进口须遵循进口国家(地区)一般贸易进口规则。
相关部门的视角
虽然监管代码由海关界定,但9810在跨境贸易中不仅涉及海关监管,还涉及税务部门退税、外汇管理部门收汇、商务部门便利措施等。对于海关而言,9810和0110为不同的代码,直接影响海关统计,因此准确地分析不同代码下的申报要素,是非常重要和关键的。对于税务部门而言,9810和0110的界定直接影响后续出口退税的手续和审核条件。需要注意的是,9810模式下的货物离境,其所有权没有实现真正转移。
对于外汇管理部门而言,9810和 0110的收汇特征明显不同——9810普遍体现为滚动收汇,而0110还存在逐票收汇的可能。对于商务部门而言,报关单的境内货源地和是否以9810模式出口是实施激励及便利化政策的关键要素。
案例分析
浙江某公司(以下简称“A公司”)与中国香港某公司(以下简称“B公司”)签订合同,出口货物由亚马逊FBA物流运至美国亚马逊仓库(海外仓),报关单使用9810海关监管代码,贸易地区填写中国香港。A公司认为其与B公司签订合同,根据B公司的要求直接将货物运送到美国亚马逊海外仓,如果从报关单贸易地区判断,不应该是9810,而是0110,希望修改报关单的海关监管代码。那么,此类业务属于9810还是0110呢?根据上述要素分析如下:一是关注是否有国际货物买卖合同。如果有国际货物买卖合同,那么就不是9810,因为9810是没有转移销售的。因此本票应该是0110,当然也无法享受9810的跨境电商优惠政策。二是关注提单和报关单的收货地址。通常9810的收货地址应为海外仓。三是关注企业退税时提交的备案单证和相关材料。具体来看,企业是否提供了线上平台的交易订单、境外的终末端物流信息、第三方结算金额的信息,以此作为实现销售的凭据。在本案中,A公司提供了其与B公司的离岸价格成交方式的国际货物买卖合同,实现了物权的转移,但前者通过9810订仓单的申报确认货物的物权并未转移。企业本身的行为出现了矛盾。根据9810的定义,须通过跨境电商平台实现交易,因此该票不能被界定为9810,而更符合0110的特征。
实践对策
在实践中,0110的出口退税较为便捷,9810能享受跨境电商的激励及便利化措施,探讨如何科学准确规范的界定方法,在加强监管的同时促进跨境电商健康发展,有着积极的意义。在通关申报和海关监管环节, 由于目前出口方面较多实施的是低风险快速放行,建议应加强事后稽查,同时响应世界海关组织的倡议,在跨境电商领域开展各类型主体的AEO认证,引导更多的跨境电商企业开展规范申报,加强自我合规管理。在出口退税环节,税务部门根据海关报关单的监管代码进行区分,直接使用海关认定的结果;同时针对不同监管代码收取和审核不同的备案单证。在外汇管理环节和商务环节,则同样根据海关的监管代码开展相应的管理。
选自:出口退税会计 跨境电商与创业文摘
COPYRIGHT@2018 .ALL RIGHT RESRVED 浙江宏润国际货运代理有限公司 版权所有